管理收件人和收件人策略
本章说明了什么是收件人和收件人策略以及如何创建和管理收件人。本章还包括有关地址列表和收件人更新服务的信息。本章开头说明了有关收件人的基本概念,余下的部分重点讲述如何创建和管理收件人、收件人策略以及地址列表。本章还包含 Microsoft? Exchange Server 2003 中的一项新增功能 - 基于查询的通讯组列表的详细信息。
了解收件人
任何邮件系统的中心都是接收邮件的人和资源。单个人可能收到来自同事的邮件,公用文件夹可能收到来自特定讨论中的某个参与者的邮件。
虽然邮件的接收方是人,但是"收件人"一词指的是 Microsoft Active Directory? 目录服务对象,而不是人。收件人是具有邮件能力的 Active Directory 对象。但是,对象本身并不接收邮件。邮件并不存储在 Active Directory 中,但它们可以驻留在 Exchange 服务器上的邮箱、公用文件夹或另一个邮件系统中。
人们通过使用客户端应用程序访问发送给他们的邮件。例如,Microsoft Outlook?、Outlook Web Access 和 Outlook Mobile Access 都是客户端应用程序。当有新的邮件到达时,上述每个客户端都会收到通知以及指向邮件位置的指针,以便可以打开并阅读邮件。
下面的方案说明了接收电子邮件的人与 Active Directory 对象之间的区别。Carole 是市场组的成员,她有一个用户帐户,这个帐户提示她键入用户名和密码,以便登录到她的计算机和她公司的网络。登录后,她便可以访问若干个网络资源。其中之一是她的 Exchange 邮箱。Carole 使用电子邮件客户端 Outlook 2002 访问她的邮箱。Outlook 查询 Carole 的 Exchange 邮箱,并在她的 Outlook 收件箱中显示邮件列表。当 Carole 打开其中的某个邮件时,Outlook 会从 Exchange 服务器上驻留她的邮箱的邮件存储中检索该邮件的内容。
如图 4.1 所示,存在一个名为 carole 的 Active Directory 用户对象,这是一个收件人。发送给 carole 的邮件存储在 Exchange 服务器上关联的邮箱中。用户对象 carole 将正确的凭据发送到域控制器后,即可利用电子邮件客户端访问邮箱的内容。

在 Exchange 中,"收件人"一词指的是已启用邮箱或已启用邮件的 Active Directory 对象。已启用邮箱的收件人可以发送、接收和存储邮件。已启用邮件的收件人只能接收邮件。
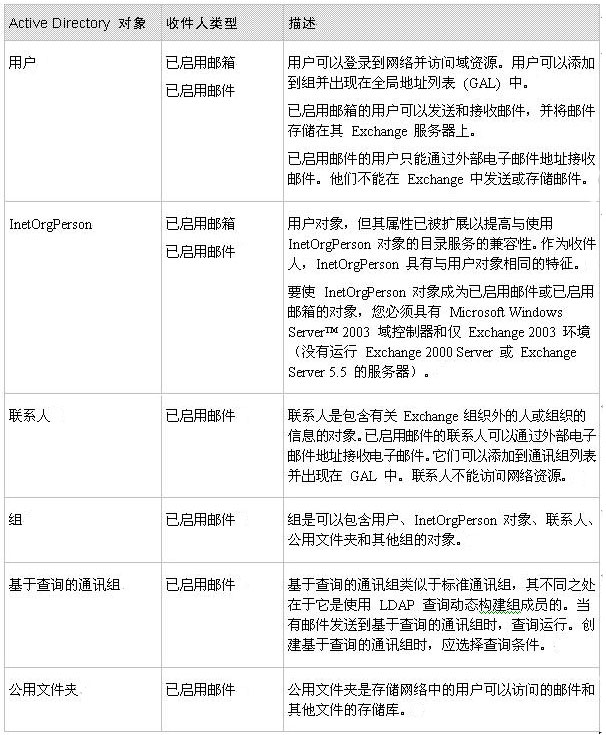
表 4.1 描述了可以是 Exchange 收件人的 Active Directory 对象。

注意 虽然公用文件夹可以作为收件人,但是他们不同于上面提到的其他收件人类型。有关公用文件夹的详细信息,请参阅第 7 章"管理邮箱存储和公用文件夹存储"。
了解收件人策略
要接收信函和包裹,人们必须向发件人提供通讯地址。此通讯地址可以是公司地址、家庭实际地址或邮箱。同样,收件人要通过 Exchange 邮箱接收邮件,也必须具有电子邮件地址。
要为组织中的每个收件人生成电子邮件地址,可以使用收件人策略。本节重点讲述收件人策略如何管理这些电子邮件地址,以及收件人策略如何使用邮箱管理器管理邮箱。
注意 收件人策略还确立 Exchange 为其接受传入邮件的邮件域。有关详细信息,请参阅第 5 章"了解和配置邮件路由和传输"。
管理电子邮件地址
管理电子邮件地址的收件人策略具有下列特征:
· 它应用于选定的收件人组。
· 它始终包含有关适用于这些收件人的地址类型的信息。
· 它具有优先级,以便管理员可以控制哪些地址作为主地址并应用于可能出现在多个策略中的收件人。
方案示例
Fourth Coffee 的 Exchange 管理员希望为组织中的收件人创建三个电子邮件地址。第一个用于董事会,第二个用于在纽约工作的公司雇员,第三个用于公司本部办公室的其他雇员。他创建了如表 4.2 所示的三个收件人策略。

表 4.3 显示了三个不同用户的信息。

第一个收件人策略"董事会"运行并在董事会成员列表中查找 Jonathan Haas。他的地址设置为 <alias>@board.fourthcoffee.com。下一个策略"纽约雇员"运行。它再次查找 Jonathan Haas。但是,由于已对他应用具有较高优先级的策略,因此不执行操作。策略继续运行并查找 Yale Li。由于以前没有对 Yale 应用策略,因此 Yale Li 的地址为 <alias>@newyork.fourthcoffee.com。最后,默认策略运行。由于以前没有对 Britta Simon 应用策略,因此她的地址为默认地址 <alias>@fourthcoffee.com。
您可能要对一组收件人应用多个地址。在前面的示例中,如果公司的每个人都应使用 <alias>@fourthcoffee.com 接收电子邮件地址,那么该地址必须包括在全部三个收件人策略中。如果某个收件人策略中有多个地址,那么对于每个地址类型,应只有一个地址被视为主地址。这意味着您只能有一个主 SMTP(简单邮件传输协议)地址和一个主 X.400 地址。一个收件人可以有 10 个 SMTP 地址,但是其中只能有一个是主 SMTP 地址。
主地址和辅地址之间的差别是主地址充当返回电子邮件地址。当收到来自某个收件人的邮件时,主地址确定邮件的来源地址。收件人可以接收发送到与其关联的任何地址的邮件。表 4.4 显示了方案中三个人的主电子邮件地址和辅电子邮件地址。

请注意,Jonathan Haas 在纽约办事处,尚无 <alias>@newyork.fourthcoffee.com 地址。要具有此辅地址,有必要将它包括在应用于他的收件人策略中。但是,应用于 Jonathan 的策略中具有较高优先级的策略是"董事会"策略。由于董事会成员都工作在不同的州,因此策略不包括 <alias>@newyork.fourthcoffee.com。要将 <alias>@newyork.fourthcoffee.com 添加到 Jonathan 中,可以在 Active Directory 用户和计算机中手动添加辅地址,或者,通过编程的方法将 <alias>@newyork.fourthcoffee.com 作为辅地址添加给纽约办事处的所有雇员。
注意 本方案示例显示了收件人策略是如何应用的。当与 Exchange Server 5.5 共存时,收件人策略的行为不同。
使用邮箱管理器管理邮箱
除了为收件人生成和分配地址外,还可以使用 Exchange 邮箱管理器以利用收件人策略来管理邮箱。邮箱管理器设置邮件的期限和大小限制,然后查找并处理超过这些限制的邮件。
没有对邮件强制执行期限和大小限制的默认策略。当创建第一个这样的策略时,将对邮箱中的每个文件夹应用默认的 30 天和 1,024 KB 限制。邮箱管理器只处理同时超出这两个限制的邮件。在默认设置下,500 KB 的邮件永远都不会被处理,无论它已存在多长时间。
在邮箱管理器运行之前,必须在 Exchange 系统管理器中的服务器对象上启动邮箱管理进程。要启动邮箱管理进程,应使用服务器对象"属性"对话框中的"邮箱管理"选项卡(见图 4.2)。有关详细信息,请参阅第 3 章"配置 Exchange 服务器设置"中的"安排邮箱管理器进程"。

邮箱管理器进程处理邮件时发生的情形取决于您在创建策略时选择的设置。默认情况下,只生成报告,而不执行其他操作。除了默认设置,还存在针对邮箱管理器如何处理超过指定限制的邮件的另外三个选项。表 4.5 描述了上述所有四个邮箱管理器选项。

可以对邮箱收件人策略作用范围内的每个文件夹使用相同的限制,也可以分别对每个文件夹单独设置自定义限制。必须对不希望使用默认限制的每个文件夹分别进行配置。
创建收件人
可以使用 Active Directory 用户和计算机手动创建收件人,也可以使用 API 通过编程的方法来创建。本节重点讲述如何手动创建已启用邮箱和已启用邮件的对象,包括通讯组。有关公用文件夹创建的信息,请参阅第 7 章"管理邮箱存储和公用文件夹存储"。有关通过编程的方法创建收件人的信息,请从 Exchange 开发人员中心 (http://msdn.microsoft.com/exchange) 下载或联机查看 Exchange 软件开发工具包 (SDK)。
已启用邮箱和已启用邮件的收件人
本节重点讲述如何创建已启用邮件的对象,并提供下列说明和例外情况:
· 公用文件夹是已启用邮件的收件人,它与其他收件人有很大的不同。有关公用文件夹的详细信息,请参阅第 7 章"管理邮箱存储和公用文件夹存储"。
· 只有在具有 Windows Server 2003 域控制器并且组织中只有 Exchange 2003 服务器的情况下,InetOrgPerson 对象才可以是已启用邮件的收件人。
· 有关已启用邮件的组的内容将在随后的相应章节中讲述。
· 一些 Active Directory 对象(如计算机和打印机)不能作为收件人。
若要创建已启用邮件或已启用邮箱的新 Active Directory 对象,请使用 Active Directory 用户和计算机(见图 4.3)。

在已安装 Exchange 的网络中创建收件人对象时,该收件人将默认为已启用邮箱或已启用邮件的对象。如果不希望使该 Active Directory 对象成为已启用邮件或已启用邮箱的对象,应清除"创建 Exchange 邮箱"复选框(如图 4.4 所示)。
注意 要查看 Exchange 特有的选项,在其中的 Active Directory 用户和计算机上创建用户的计算机上必须安装有 Exchange 系统工具。在未安装 Exchange 系统工具的计算机上创建用户时,默认情况下将不会为用户创建邮箱。

使现有的 Active Directory 对象成为收件人
1. 在 Active Directory 用户和计算机中,用鼠标右键单击对象,然后选择"Exchange 任务"。
2. 在"Exchange 任务向导"中的"可用任务"页(见图 4.5),选择"创建邮箱"或"建立电子邮件地址"。

注意 如果"创建邮箱"不可用,说明该对象不能成为已启用邮箱的对象。但是,如果列出了"删除邮箱",那么说明该对象已具有与之关联的邮箱。每个收件人都只能有一个 Exchange 邮箱。
已启用邮件的组
组用于将多个 Active Directory 对象集合到一个名称下。这减少了管理用户尤其是具有类似需求的用户所需的开销。例如,可能市场组的每个人都必须访问某种网络资源,如公用文件夹。您既可以为该组的每个用户授予对该文件夹的访问权限,也可以创建一个名为"marketing"的安全组,并将市场组的每个成员添加到该组中。然后,授予该组对文件夹的访问权限。建立组后,可以授予该组对其他资源(如其他公用文件夹)的访问权限,而不需要每次都找到市场组的每个成员。
主要有两种类型的组:安全组和通讯组。安全组是 Active Directory 中的安全主体。这意味着安全组可以在资源(如网络共享或公用文件夹)的访问控制列表 (ACL) 中设置。通讯组的存在是为了便于向用户集合发送电子邮件。在没有 Exchange的 Microsoft Windows? 环境中,通讯组的使用很有限。安全组和通讯组都可以是已启用邮件的,但不能是已启用邮箱的,因为它们代表的都是用户集合。
创建已启用邮件的组
已启用邮件的组代表收件人对象集合。其目的是加速邮件分发到多个电子邮件地址的过程。可以像创建其他任何收件人对象一样创建组。但是需注意的是,默认情况下不会对组选择"创建 Exchange 电子邮件地址"。要对组启用邮件,应在创建组的过程中选择"创建 Exchange 电子邮件地址"(见图 4.6)。

对现有的组启用邮件
1. 在 Active Directory 用户和计算机中,用鼠标右键单击该组,然后单击"Exchange 任务"。
2. 在"Exchange 任务向导"的"可用任务"页中(见图 4.7),选择"在组中建立电子邮件地址"。

展开已启用邮件的组
当邮件发送到某个已启用邮件的组时,首先展开组,然后将邮件发送到组中的每一个收件人。除非指定了展开服务器(即负责展开通讯组的服务器),否则,该组将在处理邮件的第一台 Exchange 服务器上展开。
大型组的展开会消耗 Exchange 服务器上的大量系统资源。对于大型通讯组,可以指定专用的展开服务器以减轻其他生产服务器的负担。这种情况下,发往大型通讯组的邮件不会使用户用来访问其邮箱的 Exchange 服务器速度减慢。
设置特定服务器作为组的展开服务器存在一个缺点:如果该服务器不可用,通讯组的成员将收不到邮件。但是,如果保留默认设置"组织中的任意服务器",那么如果某个服务器出现故障,大多数用户仍然可以收到他们的邮件。此外,如果通讯组的所有成员都在彼此连接良好的服务器上,那么设置特定的展开服务器也没有必要。
有关设置特定展开服务器的信息,请参看本章后面的"管理收件人设置"。
在多域环境中使用已启用邮件的组
为了将通讯组列表展开为各个收件人,Exchange 会与全局编录服务器联系。全局编录服务器具有它所在域中所有全局组和通用组的副本以及其他域中通用组的副本,但没有其他域中全局组的副本。这一点在多域环境中很重要,因为如果邮件发往全局编录服务器不属于的域中的某个全局通讯组,那么 Exchange 无法展开该邮件中包含的通讯组。由于全局编录服务器没有自己所在域之外的域的全局组成员身份的副本,也就不包含有关通讯组列表的任何信息。因此,分类程序无法展开通讯组列表。为避免此问题,应始终在多域环境中使用通用通讯组。应只在单个域中使用全局组。
了解基于查询的通讯组
基于查询的通讯组是 Exchange 2003 中引入的一种新的通讯组类型。本节解释什么是基于查询的通讯组、其工作原理以及创建方法。
基于查询的通讯组描述
基于查询的通讯组提供与标准通讯组相同的功能。但是,可以使用 LDAP 查询(如"我公司的所有专职雇员")来动态构建基于查询的通讯组中的成员身份,而不是指定静态的用户成员身份。由于通讯组的动态特征,因此这样可减少管理开销。但是,对于产生许多结果的查询,基于查询的通讯组具有较高的性能开销。此开销指的是服务器资源,例如高 CPU 使用率和内存使用增加。使用率的这种增加是因为每次向基于查询的通讯组发送电子邮件时,都会对 Active Directory 执行 LADP 查询以确定其成员身份。
要点 不能在 GAL 中查看基于查询的通讯组的成员身份,因为它是在每次发送邮件时动态生成的。
基于查询的通讯组可以在下列拓扑中可靠地工作:
· 运行在纯模式下的仅 Exchange 2003 环境(没有 Exchange 2003 之前的 Exchange 服务器)。
· 纯模式下的 Exchange 2000 Service Pack 3 (SP3) 和 Exchange 2003。如果在此方案中具有 Windows 2000 全局编录服务器,可以修改 Exchange 2000 SP3 服务器上的注册表项以增加可靠性。此修改将在下一节讲述。
如果环境中运行了 Exchange 2000 SP3 以前的 Exchange 版本,则基于查询的通讯组将无法可靠地工作。
修改 Exchange 2000 SP3 服务器以便与 Windows 2000 全局编录服务器一起使用
在使用 Windows 2000 全局编录服务器展开基于查询的通讯组的环境中,可以通过执行下列步骤来配置 Exchange 2000 SP3 服务器以提高可靠性。
警告 错误地编辑注册表可能导致严重的问题,甚至可能需要重新安装操作系统。因注册表编辑不当而导致的问题可能没有办法解决。在编辑注册表之前,请备份所有重要数据。
修改 Exchange 2000 SP3 服务器
1. 启动注册表编辑器。
2. 在注册表编辑器中,找到下列注册表项:
HKEY_LOCAL_MACHINE\SYSTEM\CurrentControlSet\Services\SMTPSVC\Parameters
3. 在详细信息窗格中,用鼠标右键单击,指向"新建",然后单击"DWORD 值"。
4. 键入 DynamicDLPageSize 作为名称。
5. 用鼠标右键单击 DynamicDLPageSize,再单击"修改"。
6. 在"基数"下,单击"十进制"。
7. 在"数值数据"下,键入 31,然后单击"确定"。
注意 只能对使用 Windows 2000 全局编录服务器的 Exchange 2000 服务器执行此步骤。
基于查询的通讯组的工作原理
当邮件提交到基于查询的通讯组时,Exchange 对邮件的处理方式与对发往其他收件人的邮件的处理方式稍有不同。基于查询的通讯组按下列过程流经 Exchange 到达正确的收件人:
1. 电子邮件通过 Exchange 存储驱动程序或 SMTP 提交到提交队列。
2. 分类程序(负责地址解析的传输组件)确定收件人是基于查询的通讯组。
3. 分类程序向全局编录服务器发送 LDAP 查询请求。
4. 全局编录服务器运行查询,并返回与查询匹配的一组地址。
5. 收到与查询匹配的一组完整的地址后,分类程序生成包含所有用户的收件人列表。分类程序必须具有一组完整的收件人后才能将电子邮件提交给路由。因此,如果在将基于查询的通讯组展开为各个收件人的过程中出错,分类程序必须重新启动此进程。
6. 在分类程序将已展开的完整收件人列表发送至路由后,标准邮件传递进程将继续,并将电子邮件传递到收件人的邮箱。
如果对基于查询的通讯组使用专用的展开服务器,则此过程有所不同。这种情况下,不是将查询发送至全局编录服务器以展开通讯组(如步骤 3 中所讨论),而是首先将电子邮件路由至专用的展开服务器。邮件到达展开服务器后,将展开通讯组,并按照上面描述的过程传递邮件。展开服务器必须是 Exchange 2000 SP3 或更高版本的服务器。
基于查询的通讯组部署建议
Exchange 展开基于查询的通讯组并运行查询所需的时间取决于下列几个因素:
· 组织中部署的硬件类型:分类程序可能对每个收件人都需要 2 KB 的内存。这是一个比较保守的度量值,可以将它用作基准。在采用这一基准的前提下,如果将电子邮件发送到包含 6,000 个用户的基于查询的通讯组(意味着查询将返回 6,000 条记录),则分类程序仅仅展开基于查询的通讯组就需要 12 MB 的 RAM。虽然这种内存使用是暂时的,但在每次展开通讯组时都会发生。同样,如果将电子邮件发送到更大的、包含 100,000 个用户的基于查询的通讯组,则分类程序需要大约 200 MB 的 RAM。处理器速度和可用物理内存量会影响到展开后传递电子邮件所需的时间。
· 全局编录或展开服务器的可用性影响用户发送到基于查询的通讯组的电子邮件的展开和传递:如果所有全局编录服务器都不可用,则该邮件将置于分类程序的重试模式下,这意味着完整的展开过程将在一小时后重新启动。
通常建议,将基于查询的大型通讯组划分成多个标准通讯组的组合,然后为每个较大的通讯组分配不同的展开服务器。下面的选项描述了完成此项任务的三种方法。
选项 1:指定一个不包含邮箱的 Exchange 2003 服务器(如公用文件夹副本服务器或桥头服务器)作为基于查询的大型通讯组的展开服务器。由于这种服务器有更多的带宽和资源可以用来展开基于查询的通讯组,因此展开和传递过程的效率更高。
选项 2:为每个 Exchange 服务器创建一个基于查询的通讯组,并限定每个基于查询的通讯组只包含所在 Exchange 服务器上的邮箱。将此同一服务器指定为展开服务器,可优化邮件传递过程。然后,使用以这些基于查询的通讯组为其成员的聚合标准通讯组。例如,要为所有专职雇员创建基于查询的通讯组,可以在每台服务器上为专职雇员创建一个基于查询的通讯组,并将它们分别命名为"Server1 Full Time"和"Server2 Full Time"。然后,创建一个由这些基于服务器的组组成的通讯组,并将其命名为"AllFullTime"。
注意 用来合并基于查询的通讯组的通讯组自身不能是基于查询的通讯组。
选项 3:下面的示例说明了改善基于查询的大型通讯组处理的第三种方法。
您想创建一个名为"All employees"的基于查询的通讯组,该通讯组包含 100,000 个用户。考虑将这个组划分成多个较小的基于查询的通讯组,然后将这些组合并成一个标准通讯组,如下所示:
· "All Temps"10,000 个用户
· "All Vendors"5,000 个用户
· "All Full-Time"65,000 个用户
· "All Interns"2,000 个用户
· "All Contractors"18,000 个用户
在此方案中,"All Full-Time"是一个较大的通讯组,因此可能需要为其分配一个特定的展开服务器。至于其他基于查询的通讯组,则可以根据用户在 Exchange 服务器上的分布情况来分配展开服务器。例如,如果所有实习员工都驻留在一个 Exchange 服务器上,那么可以将该服务器指定为"All Interns"的展开服务器。总之,这种推荐方法的执行效果,将比一个包含 100,000 个收件人的基于查询的通讯组的执行效果好得多。
创建基于查询的通讯组的准则
创建基于查询的通讯组时应遵循下列准则:
· 在仅运行 Exchange 2003 的环境或运行 Exchange 2003 和 Exchange 2000 的纯模式环境(其中所有 Exchange 2000 服务器都运行 Service Pack 3 或更高版本)中使用基于查询的通讯组。
· 创建跨域的通讯组时,请在多域环境下使用通用组。虽然基于查询的通讯组可以添加到全局通讯组、域本地组和全局安全组,并且可以包含上述任何组,但这些类型的组中的成员身份不会复制到其他域中的全局编录服务器。如果通讯将跨越多域环境,那么建议使用通用通讯组。
· 将基于查询的通讯组合并成聚合组时,应在通用组中对它们进行合并。只有通用组可以用在跨域的全局编录服务器上。
· 构建基于查询的通讯组时,如果希望其成员身份在多域环境的所有域中都可用,请只包含通用组。
· 对查询中使用的属性编制索引。编制索引极大地改善了查询性能,同时减少了 Exchange 展开通讯组并将电子邮件传递给预期收件人所需的时间。有关编制属性索引的详细信息,请参阅 Microsoft 知识库文章 313992"HOW TO: Add an Attribute to the Global Catalog in Windows 2000"(http://support.microsoft.com/?kbid=313992)(英文)。
· 如果筛选字符串中有不正确的格式或错误的 LDAP 语法,则全局编录服务器将不会运行该查询。使用 Active Directory 用户和计算机创建查询,有助于防止构造不正确的查询。也可以使用"预览"按钮查看查询的结果,这将确认查询是否有效以及是否得到了预期的结果。如果根据不正确的 LDAP 查询创建了基于查询的通讯组,那么用户向基于查询的通讯组发送邮件时,将收到代码为 5.2.4 的未送达报告 (NDR)。如果启用分类程序日志记录,Exchange 将记录事件标识符为 6024 或 6025 的两个事件之一。
· 如果筛选字符串格式正确,但未产生结果,那么发件人将不会收到 NDR。这与向空的通讯组发送邮件产生的结果相同。如前所述,使用 Active Directory 用户和计算机中的"预览"按钮可以确认查询结果是否符合预期的要求。
· 在与 Exchange 服务器具有相同的 Active Directory 对象读取权限的安全上下文中,使用 Exchange 系统管理器。Exchange 系统管理器在当前登录的用户的安全上下文中运行。如果管理员以低于 Exchange 服务器的安全性特权运行,那么该查询可能只在预览窗格中显示实际结果的一部分。预览窗格将只显示管理员有权读取的 Active Directory 对象。但是,向基于查询的通讯组发送邮件时,分类程序将以 Exchange 服务器权限运行。如果 Exchange 服务器对查询中的所有对象都具有权限,则查询将返回正确的结果。
删除基位置可分辨名称时,会出现问题。基于查询的通讯组依靠指向目录中有效容器的基位置可分辨名称进行展开。如果删除了基于查询的通讯组的基位置可分辨名称容器,分类程序将无法运行该查询,并且发件人会收到代码为 5.2.4 的 NDR。如果启用了分类程序日志记录,将记录 ID 为 6024 或 6025 的事件。例如,您在用户容器中创建一个包含所有销售雇员的销售容器,并使用该销售容器构建一个基于查询的通讯组。如果删除该销售容器,查询将不再工作。
创建基于查询的通讯组
要创建基于查询的通讯组,必须使用 Exchange 2003 版的 Exchange 系统管理器以及 Active Directory 用户和计算机。如果不升级管理控制台,将无法创建基于查询的通讯组。
注意 建议在环境中部署基于查询的通讯组之前,先将所有管理控制台升级到 Exchange 2003。
创建基于查询的通讯组时,Active Directory 用户和计算机提供了一种使用标准属性设置 LDAP 查询格式的方法,而不要求具备特定的 LDAP 知识。例如,可以选择组织单位下的所有邮箱,甚至自定义查询以选择组织单位下存在于特定服务器上的所有邮箱。
创建基于查询的通讯组后,可以通过使用预览功能来确保查询按照预期的方式工作。该项功能不仅在验证查询时有用,而且可以确定查询运行所需的时间。根据此时间,可以决定是否将查询拆分为一些较小的查询,以改善性能,并加快传递速度。
创建基于查询的通讯组
1. 在 Active Directory 用户和计算机的控制台树中,用鼠标右键单击要在其中创建基于查询的通讯组的容器,指向"新建",然后单击"基于查询的通讯组"。
2. 在"基于查询的通讯组名"中,键入基于查询的通讯组的名称,再单击"下一步"。
3. 在"对下列位置中的收件人应用筛选器"下,确认所显示的父容器是该基于查询的通讯组要针对它运行的容器。如果该容器不正确,请单击"更改"选择另一个容器。
注意 查询将只返回选定容器及其子容器中的收件人。要获得需要的结果,可能必须选择父容器或创建多个查询。
4. 在"筛选器"下,选择下列选项之一:
· 要基于一组预定义的条件筛选查询,请单击"在此基于查询的通讯组中包含",然后从下列条件中进行选择:
· 具有 Exchange 邮箱的用户
· 具有外部电子邮件地址的用户
· 已启用邮件的组
· 具有外部电子邮件地址的联系人
· 已启用邮件的公用文件夹
· 要创建自己的查询条件,请单击"自定义筛选器",然后单击"自定义"。
5. 单击"下一步"查看要创建的基于查询的通讯组的摘要。
6. 单击"完成"创建基于查询的通讯组。
新建的基于查询的通讯组出现在您在步骤 3 中选定的容器下。
确认基于查询的通讯组工作正确
1. 在 Active Directory 用户和计算机中,用鼠标右键单击刚刚创建的基于查询的通讯组,然后单击"属性"。
2. 选择"预览"选项卡查看查询结果,并确认通讯组中包含正确的收件人。
注意 根据权限设置的不同,预览窗格中显示的结果可能与查询运行的实际结果不同。
合并多个基于查询的通讯组
在 Exchange 系统管理器中,可以基于"AND(与)"运算符创建基于查询的通讯组。要使用基于查询的通讯组并基于"OR(或)"运算符创建一个通讯组,可以创建多个基于查询的通讯组,然后将其合并为一个通讯组。
考虑下面的示例:您希望创建一个基于查询的通讯组,并在其中包括市场部的所有雇员或巴黎办事处的所有雇员。如果使用 LDAP 查询创建包括所有市场用户和所有巴黎雇员的基于查询的通讯组,此查询将只返回同时在这两个组中的用户。任何不同时是这两个组的成员的人都将被排除在外。要实现"OR"功能,以便包括任何一组的成员,必须执行下列操作:
1. 针对市场部的所有雇员创建一个名为"Marketing"的基于查询的通讯组。
2. 针对巴黎办事处的所有雇员创建一个名为"Paris employees"的基于查询的通讯组。
3. 创建一个通讯组(但不是基于查询的通讯组),并将基于查询的通讯组"Marketing"和"Paris employees"添加为该组的成员。
在将基于查询的通讯组添加为通讯组的成员时,不能按照将用户添加到组的方法来进行。必须用鼠标右键单击通讯组,然后选择"添加基于查询的 Exchange 通讯组"。下列过程详细描述了将基于查询的通讯组添加为标准通讯组的成员的过程。
将基于查询的通讯组添加为通讯组的成员
1. 在 Active Directory 用户和计算机的控制台树中,导航到通讯组所在的容器,用鼠标右键单击通讯组列表,然后单击"添加基于查询的 Exchange 通讯组"。
2. 在"选择基于查询的 Exchange 通讯组"中的"输入对象名称来选择"下,输入要作为该组的成员添加进来的基于查询的通讯组的名称。
3. 单击"检查名称"来验证输入。
4. 单击"确定"。
5. 对要添加为该通讯组的成员的每个基于查询的通讯组重复步骤 1 到 4。
管理收件人
管理收件人包括使用收件人策略为收件人分配电子邮件地址以及使用 Active Directory 用户和计算机管理收件人对象的设置。
关于 Exchange 5.5 Administrators 的说明
如果您的 Exchange 2003 组织中具有运行 Exchange 5.5 的服务器(也就是说,您的组织处于混合模式下),仍然可以并建议您使用 Exchange 5.5 Administrator 程序管理收件人,但移动邮箱例外。移动邮箱时,应使用已安装 Exchange 2003 系统管理工具的 Exchange 2003 系统管理器或 Active Directory 用户和计算机。
注意 在使用 Active Directory 用户和计算机移动 Exchange 5.5 中的收件人之前,必须首先在每个 Exchange 5.5 站点与 Active Directory 之间创建连接协议。强烈建议您在部署第一台 Exchange 2003 或 Exchange 2000 服务器之前,先在 Active Directory 中表示 Exchange 5.5 目录中的所有对象。这极大地降低了将来出现问题的风险。有关规划连接协议的详细信息,请参阅"Exchange Server 2003 部署指南"(http://go.microsoft.com/fwlink/?LinkId=21768) 中的第 4 章"从 Exchange Server 5.5 迁移"。
Exchange 2003 中的 Exchange 对象不同于 Exchange 5.5 中的 Exchange 对象。请确保您了解这些对象的不同之处。表 4.6 列出了 Exchange 5.5 中的 Exchange 对象以及 Exchange 2003 中与其关联的对等对象。

使用收件人策略管理收件人
安装 Exchange 后,会创建一个默认收件人策略,该策略将 SMTP 和 X.400 地址应用于 Exchange 组织中的所有收件人。可以修改默认策略或创建新策略。但是,不能删除默认策略。Exchange 组织中的所有收件人都必须同时具有 SMTP 和 X.400 地址。
默认策略的优先级始终最低。优先级确定了策略应用于策略中的指定收件人的顺序。优先级 1 代表要应用的第一个策略。在混合模式下(运行 Exchange 2003 或 Exchange 2000 的服务器与运行 Exchange 5.5 的服务器共存),"站点"策略具有最高优先级,并且是 Exchange 应用的唯一策略(无论您创建了其他哪些策略)。可以随时调整收件人策略的优先级,但默认策略除外,因为其优先级始终设置为最低。
注意 默认策略的特别之处在于,组织中的每个用户都必须以相同的代理地址进行标记,以便用户可以利用 Outlook Web Access、Outlook Mobile Access 和 Exchange ActiveSync? 等功能。
创建收件人策略
要开始创建收件人策略,请在 Exchange 系统管理器中用鼠标右键单击"收件人策略"容器,指向"新建",然后单击"收件人策略"(见图 4.8)。

单击"收件人策略"后,需要完成下列检查表中列出的步骤。这些步骤的具体操作信息将在随后各节说明。
收件人策略检查表

创建收件人策略的第一步是选择要创建的策略类型。单个收件人策略可以包含地址策略和/或邮箱管理器策略(见图 4.9)。选择二者会在一个收件人策略中同时添加地址和邮箱管理器功能的属性页。

命名新策略
选择属性页后,应为新策略指定名称。为帮助您标识策略应用于哪些收件人,应为策略指定一个描述性的名称。
创建筛选器
最初,没有任何筛选器规则应用于策略(见图 4.10)。如果不创建筛选器,策略将不会应用于任何收件人。要使用 LDAP 查询创建筛选器,请单击"常规"选项卡上的"修改"。
















| 自由广告区 |
| 分类导航 |
| 邮件新闻资讯: IT业界 | 邮件服务器 | 邮件趣闻 | 移动电邮 电子邮箱 | 反垃圾邮件|邮件客户端|网络安全 行业数据 | 邮件人物 | 网站公告 | 行业法规 网络技术: 邮件原理 | 网络协议 | 网络管理 | 传输介质 线路接入 | 路由接口 | 邮件存储 | 华为3Com CISCO技术 | 网络与服务器硬件 操作系统: Windows 9X | Linux&Uinx | Windows NT Windows Vista | FreeBSD | 其它操作系统 邮件服务器: 程序与开发 | Exchange | Qmail | Postfix Sendmail | MDaemon | Domino | Foxmail KerioMail | JavaMail | Winwebmail |James Merak&VisNetic | CMailServer | WinMail 金笛邮件系统 | 其它 | 反垃圾邮件: 综述| 客户端反垃圾邮件|服务器端反垃圾邮件 邮件客户端软件: Outlook | Foxmail | DreamMail| KooMail The bat | 雷鸟 | Eudora |Becky! |Pegasus IncrediMail |其它 电子邮箱: 个人邮箱 | 企业邮箱 |Gmail 移动电子邮件:服务器 | 客户端 | 技术前沿 邮件网络安全: 软件漏洞 | 安全知识 | 病毒公告 |防火墙 攻防技术 | 病毒查杀| ISA | 数字签名 邮件营销: Email营销 | 网络营销 | 营销技巧 |营销案例 邮件人才:招聘 | 职场 | 培训 | 指南 | 职场 解决方案: 邮件系统|反垃圾邮件 |安全 |移动电邮 |招标 产品评测: 邮件系统 |反垃圾邮件 |邮箱 |安全 |客户端 |